轉知~中華民國體育運動總會辦理「111年度申請各級學校專任運動教練資格審定作業程序說明會」實施計畫1份(如附件),請公告周知並鼓勵所屬擬申請專任運動教練資格審定人員踴躍報名參加。
主旨:檢送本署委託中華民國體育運動總會辦理「111年度申請各級學校專任運動教練資格審定作業程序說明會」實施計畫1份(如附件),請公告周知並鼓勵所屬擬申請專任運動教練資格審定人員踴躍報名參加,請查照。
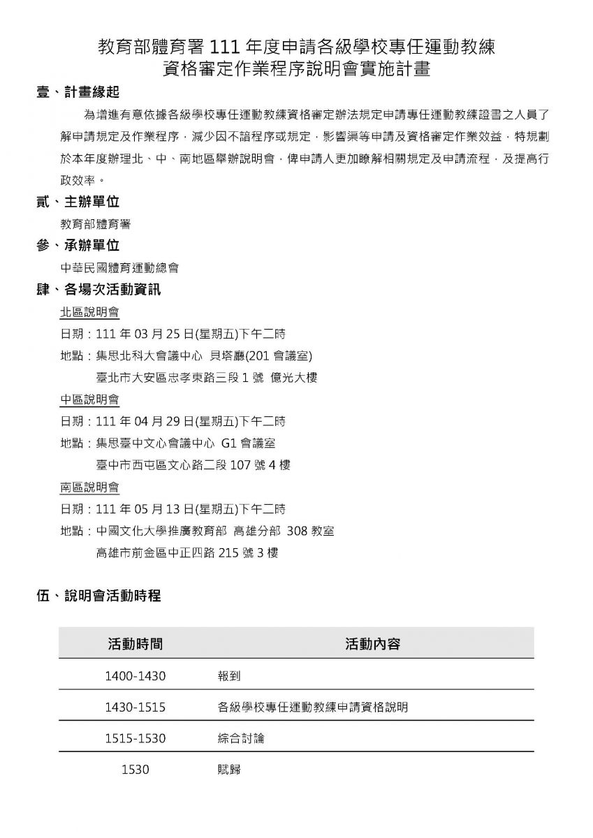
說明:
一、為增進有意依據各級學校專任運動教練資格審定辦法規定申請專任運動教練證書之人員瞭解申請規定及作業程序,
減少因不諳程序或規定,影響渠等申請及資格審定作業效益,特規劃於北、中、南地區舉辦本年度說明會,俾申請
人更加瞭解相關規定及流程,以提高行政效率。
二、各區說明會時間地點如下:
(一)北區:111年3月25日(星期五)下午2時假集思北科大會議中心貝塔廳(臺北市大安區忠孝東路3段1號億光大樓)。
(二)中區:111年4月29日(星期五)下午2時假集思臺中文心會議中心G1會議室(臺中市西屯區文心路3段107號4樓)。
(三)南區:111年5月13日(星期五)下午2時假中國文化大學推廣教育部308教室(高雄市前金區中正四路215號3樓)。
三、請有意願參加說明會者,逕自以下網址(https://www.surveycake.com/s/embW4)填寫線上報名表單;每人限申請
參加1場次,不受理現場報名。爰倘未完成線上報名或未獲錄取者,請勿逕自前往說明會現場。
四、另因應防止嚴重特殊傳染性肺炎擴散,請與會人員佩戴口罩,並請配合相關防疫措施。
五、如對說明會有任何疑義,請逕洽中華民國體育運動總會,話:02-8771-1419,陳先生。   電
發佈單位:學務處
日期:2022-02-20
|